Please wait… 
Please wait while we process your order,
do not press the back button… 
Design 911 Design 911 supply Porsche parts, Porsche spares and Porsche accessories, to both retail and to the trade. Our Porsche product and accessory range includes brakes, exhausts, tyres, wheels and Porsche panels and interiors. https://d911api.datadial.net/images/schemaLogo.png https://d911api.datadial.net/images/schemaLogo.png +443456003478 https://d911api.datadial.net Facebook Instagram

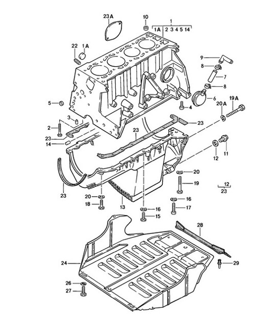
Cylinder block with pistons, Oil pan, Protective plate f. engine, 924 1976-79 - PORSCHE

Click the image numbers to view product info

Diagram 101-010 Porsche 970.2 Panamera S V6 Turbo 3.0L 2WD Executive 2014-16 Engine SKU: 047103101E, cylinder block with pistons until m >> xk 00 3213 use also: 046.105.021.a 046.105.501 046.105.561 046.105.591,SKU: 047103101D, cylinder block with pistons SKU: 95510121500, lid SKU: N0104883, hexagon-head bolt m 12 x 85 SKU: 99901203400, straight pin 8 h 6 x 12 SKU: N0147243, pan-head screw m 10 x 20 SKU: N0119034, lid 16,SKU: N0119074, lid 14 SKU: PCG103129A, bleeder,SKU: 93110706301, bleeder SKU: N0203431, hoseshorten to:18 x 2,5 mm SKU: 99951234600, hose clamp lc 16-25 SKU: 99951234600, hose clamp lc 16-25 SKU: 047103227, elbow SKU: 046103139, dowel sleeve SKU: 059103193, screw plug m 26 x 1,5,SKU: N0161554, screw plug m 14 x 1,5 SKU: N0438541, sealing ring c 26 x 32,SKU: 90012300730, sealing ring a 14 x 18 SKU: 047103603A, oil pan use also: 047.103.635 047.115.611.a 047.115.641 047.115.645,SKU: 047103603B, oil panuse also: 047.103.635 047.115.611.a 931.107.154.00 047.115.645 SKU: N0432072, straight pin 8 h 8 x 14 SKU: N01470310, pan-head screw m 6 x 18 SKU: N0122265, spring washer SKU: N0122265, spring washer SKU: 9006716601, pan-head screw m 6 x 60 SKU: 90006701803, pan-head screw m 8 x 25 SKU: N10011301, hexagon-head bolt m 8 x 140,SKU: N0447242, pan-head screw m 8 x 70 SKU: N0104792, hexagon-head bolt m 10 x 88,SKU: 90007437601, hexagon-head bolt m 12 x 55,SKU: N0104671, hexagon-head bolt m 12 x 45 SKU: N0122418, spring washer SKU: N0122418, spring washer SKU: 90002803202, spring washer,SKU: 90002801403, washer SKU: 059115721, union SKU: 060198041A, gasket set for oil sump SKU: 060198041A, gasket set for oil sump SKU: 060198041A, gasket set for oil sump SKU: 060198041A, gasket set for oil sump SKU: 060198041A, gasket set for oil sump SKU: 93110113100, lid protective plate f. engine SKU: 477407583C, protective plate SKU: 90015100603, washer SKU: N0139761, oval-head sheetmetal screw 6,3 x 13,SKU: N01021513, hexagon-head bolt m 6 x 15 SKU: 477407587, protection cover SKU: N0385491, expansion rivet a 8 x 12 101-010